Linear Led Module 1 feet 280x20mm 18V LINNEA
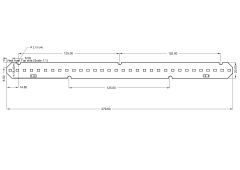
Technical drawings

LINNEA 18V LED module with a length of 280 mm and width of 20 mm for compact applications. Provides high luminous efficiency and uniform illumination.
| Max efficiency [lm/W] | 204 lm/W |
|---|---|
| Voltage [Vf] | 18 V |
| Length [mm] | 280 mm |
| Width [mm] | 20 mm |
| Color temp [K] | 2700-6500K |
| CRI/RA | 80/90 |
| PCB Material | FR4 |